輔大首頁
|
EN
中文
English
系所介紹
主任的話
系所簡史
師資陣容
系徽故事
本系使命
教學特色
發展目標
核心能力
教育目標
獎學金
最新消息
招生公告
系所公告
講座及研討會
專業實習
新產品專業競賽
獎助學金
國際交流
榮譽榜
徵才訊息
其他訊息
課程資訊
大學部課程規劃
碩士班課程規劃
專業實習
招生資訊
學士班
碩士班
博士學位學程
教學研究
簡介
專業實驗室
教學設備
霜淇淋門市
場地/設備預約系統
活動專區
下載專區
下載類別
規章辦法
相關連結
系友專區
系友活動
傑出校/系友
系友會
系友會章程
系所介紹
主任的話
系所簡史
師資陣容
專任教師
兼任教師
專任職員
退休教師
系徽故事
本系使命
教學特色
發展目標
核心能力
教育目標
獎學金
最新消息
招生公告
系所公告
講座及研討會
專業實習
新產品專業競賽
獎助學金
國際交流
榮譽榜
徵才訊息
其他訊息
課程資訊
大學部課程規劃
碩士班課程規劃
專業實習
招生資訊
學士班
碩士班
博士學位學程
教學研究
簡介
專業實驗室
教學設備
霜淇淋門市
場地/設備預約系統
活動專區
下載專區
下載類別
規章辦法
相關連結
系友專區
系友活動
傑出校/系友
系友會
Language
English
中文
最新消息
首頁
最新消息
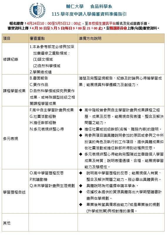
輔仁大學食品科學系115學年度申請入學備審資料準備指引
2026-04-11
分享
輔仁大學食品科學系115學年度申請入學備審資料準備指引
若有任何問題 歡迎詢問!! 02-29052511;161288@mail.fju.edu.tw
其他新訊
【徵才公告】品元實業股份有限公司徵求暑期工讀生
【獎學金公告】公佈本系Novotech-輔仁獎學金獎勵辦法管理及申請辦法,請按規定提出申請(115/6/30(二)12:00前)
【徵才公告】台美檢驗科技股份有限公司徵求食品檢驗、分生檢驗、菌種鑑定三類人才
【獎學金公告】公告本校 114學年度「天主教旅美華人教友聯誼會紀念于故樞機獎助學金」申辦事宜 (115/6/8(一) 16:00前,逾期不受理)
【獎學金公告】公告本校 114學年度「輔仁大學東森購物清寒獎學金」申辦事宜 (115/6/8(一) 16:00前,逾期不受理)
【獎學金公告】公告本校 114學年度「范繁、卞學鈐獎學金」申辦事宜 (115/6/8(一) 16:00前,逾期不受理)
【就學優待減免申請】公告本校115學年度第1學期「教育部各類就學優待減免注意事項」 (新生8/24前、舊生6/16前)
【徵才公告】英屬維京群島商太古可口可樂(股)公司台灣分公司誠徵品管技術員